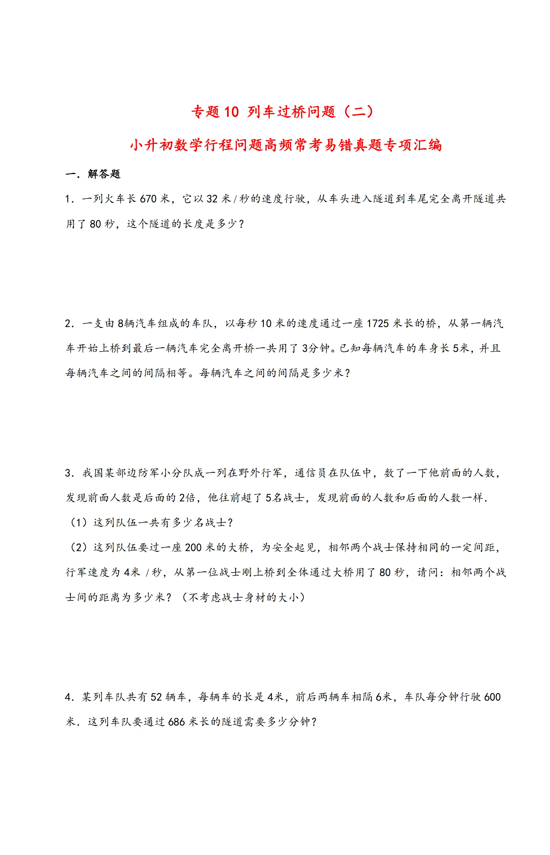
苏教版高中化学高一高二同步练习题单元测试期中期末真题试卷含答案电子版资料可打印高中化学重点难点知识点解析教师学生通用题库
166
0
0
2025-9-20 10:24
查看: 166|回复: 0

[化学] 苏教版高中化学高一高二同步练习题单元测试期中期末真题试卷含答案电子版资料可打印高中化学重点难点知识点解析教师学生通用题库

[复制链接]
苏教版高中化学高一高二同步练习题单元测试期中期末真题试卷含答案电子版资料可打印高中化学重点难点知识点解析教师学生通用题库








声明: 本站所有资源来源收集于用户上传和网络,如若本站内容侵犯了原著者的合法权益,可联系我们进行处理,邮箱:10158758@qq.com,

本帖子中包含更多资源

您需要 登录 才可以下载或查看,没有账号?立即注册

×
活跃度排行榜
1
https://www.xititu.com/plugin.php?id=boan_h5upload:avatar&uid=79&size=small
注册123
2396
2
https://www.xititu.com/plugin.php?id=boan_h5upload:avatar&uid=72&size=small
三好学生
1502
3
https://www.xititu.com/plugin.php?id=boan_h5upload:avatar&uid=89&size=small
先注册再下载
1448
4
https://www.xititu.com/plugin.php?id=boan_h5upload:avatar&uid=85&size=small
好好学习
1407
5
https://www.xititu.com/plugin.php?id=boan_h5upload:avatar&uid=8&size=small
xititu
1259
6
https://www.xititu.com/plugin.php?id=boan_h5upload:avatar&uid=68&size=small
爱在西元前
407
广告

优质幼儿园教辅资料